Ana içeriğe atla
EN
Ara:
Spor Bilimleri Fakültesi
Fakülte
Dekanın Mesajı
Misyon ve Vizyon
Genel Bilgiler
Tarihçe
Kalite Yönetimi
Kalite Politikamız
Kalite Komisyonu
Süreç Yönetimi
Toplumsal Katkı
AR-GE
İç ve Dış Paydaşlar
Paydaş Analizi
Stratejik Amaç ve Hedefler
Doküman ve Raporlar
Kalite ile İlgili Adresler
Memnuniyet Anket ve Sonuçları
Eski Dekan ve Müdürlerimiz
Emekli Öğretim Elemanlarımız
Tanıtım
Tanıtım Broşürü
Tanıtım Filmi
Basında Okulumuz
Fotoğraf Galerisi
İdari
Dekanlık
Organizasyon Şeması
Fakülte Kurulu
Yönetim Kurulu
İdari Birimler ve İletişim Bilgileri
Komisyonlar
Mevzuat ve Yönetmelikler
İdari Formlar
Kurslar ve MÜSEM
Faaliyet Raporları
Kütüphane
Merkez Kütüphane
Literatür Tarama
Katalog Tarama
Akademik
Akademik Kadro
Ana Bilim Dalları
31. Madde, 40/a ve 40/d ile Görevlendirilenlerin Listesi
Akademik Takvim
M.Ü. Spor Bilimleri Dergisi (ERISS)
Bölümler
Antrenörlük Eğitimi
Beden Eğitimi ve Spor Eğitimi
Spor Yöneticiliği
Öğrenci
Bilgi Yönetim Sistemi BYS
Yönetmelikler ve Mevzuat
Ders Programları / İçerikleri
Sık Sorulan Sorular
Öğrenci Formları
Aday Öğrenciler
Aday Öğrencilere Tanıtım
Fotoğraf Galerisi
Tanıtım Broşürü
Değişim Programları
Mezunlar
Dış Bağlantılar
Etik
Başvuru
Yönerge
Toplantı Tarihleri
Üyeler
Formlar
Akış Şeması
Değerlendirme
İletişim
İletişim
İletişim ve Ulaşım
Bilgi Edinme Hakkı
Site Haritası
Ana İçerik
Akış Şeması
Anasayfa
Etik
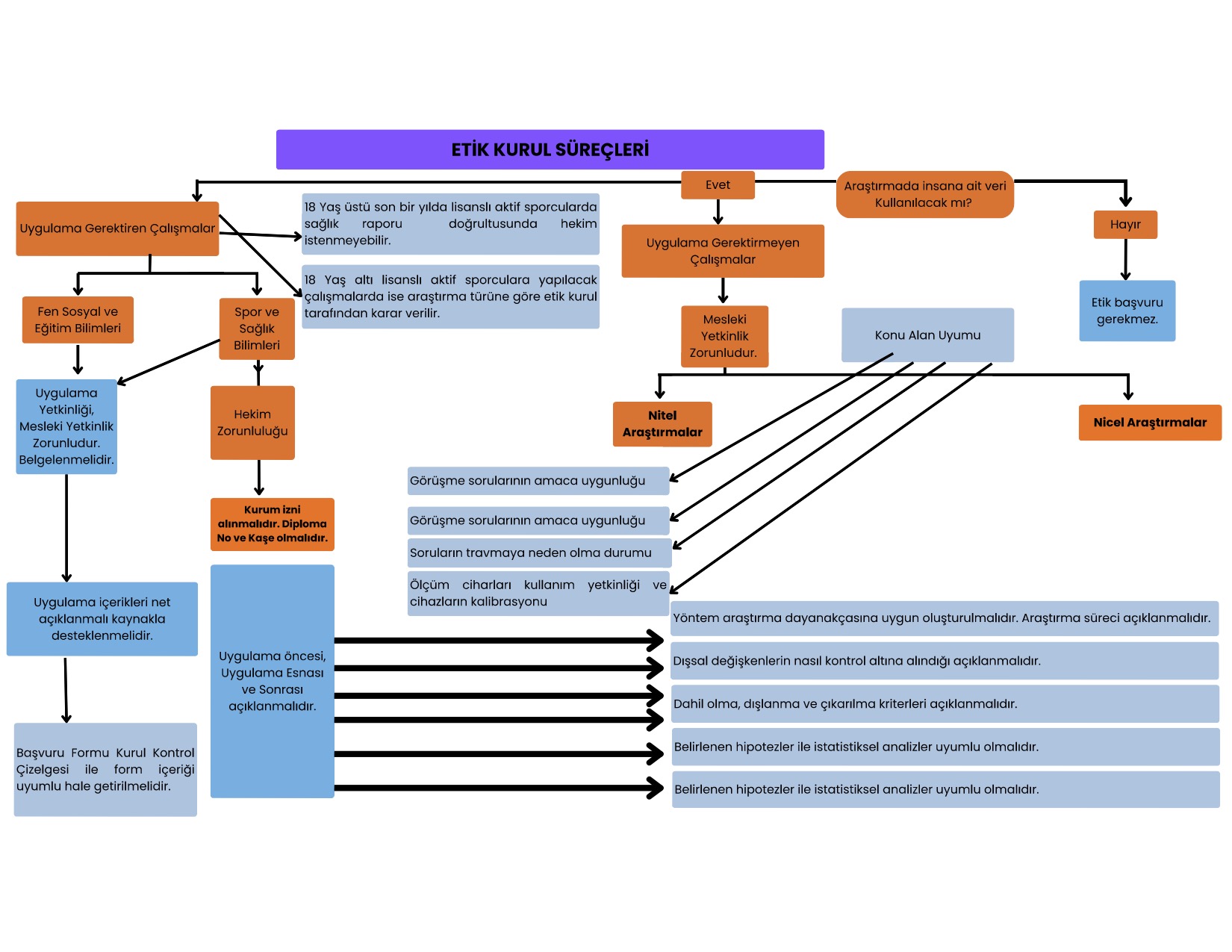
Akış Şeması
Bu sayfa
Spor Bilimleri Fakültesi
tarafından en son
23.12.2025 09:35:47
tarihinde güncellenmiştir.
Etik
Başvuru
Yönerge
Toplantı Tarihleri
Üyeler
Formlar
Akış Şeması
Değerlendirme
İletişim